设为首页
加入收藏
理事长邮箱
协会邮箱
热搜:
气体
培训
压力容器
安全
首页
分支机构
二氧化碳专委会
氢气专业委员会
气体分析技术及仪器设备专委会
焊割气专委会
液化天然气分会
交通能源分会
医用气体及工程分会
消防气体及工程分会
压力设备分会
气体安全分会
安全注册
通知公告
政策文件
评审动态
评审结果
安全注册证书
服务中心
质检机构
下载中心
职业能力评价
政策文件
通知文件
下载中心
培训动态
考务管理
评价标准
评价分中心
评价中心
评价站
标准规范
征求意见
政策文件
团体标准
区域标准
气体产品
食品气体
消防气体
能源气体
医用气体
特种设备
安全标准
交通运输
其他标准
工作动态
碳足迹标准
电子气体
氢能标准
数字人工智能
质量品牌
知名品牌
通知公告
政策文件
科技奖励
信用评价
信用评价结果
政策法规
评价规范
信用评价
气体应急救援
政策文件
气体应急动态
应急预案管理
气体应急指南
气体应急演练
信息市场
市场行情
热点述评
专题调研
行业统计
国际贸易动态
项目信息
党建工作
中央精神
学习动态
新闻时评
English
CIGIA Events
International Arena
Feature Report
Industry Focus
当前位置:
首页
/
标准规范
/
政策文件
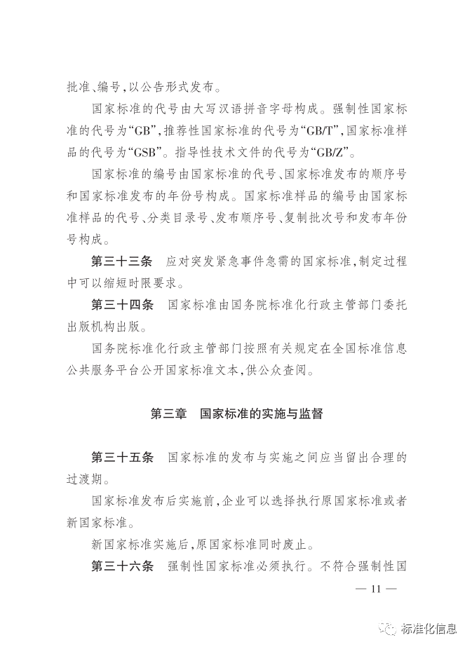
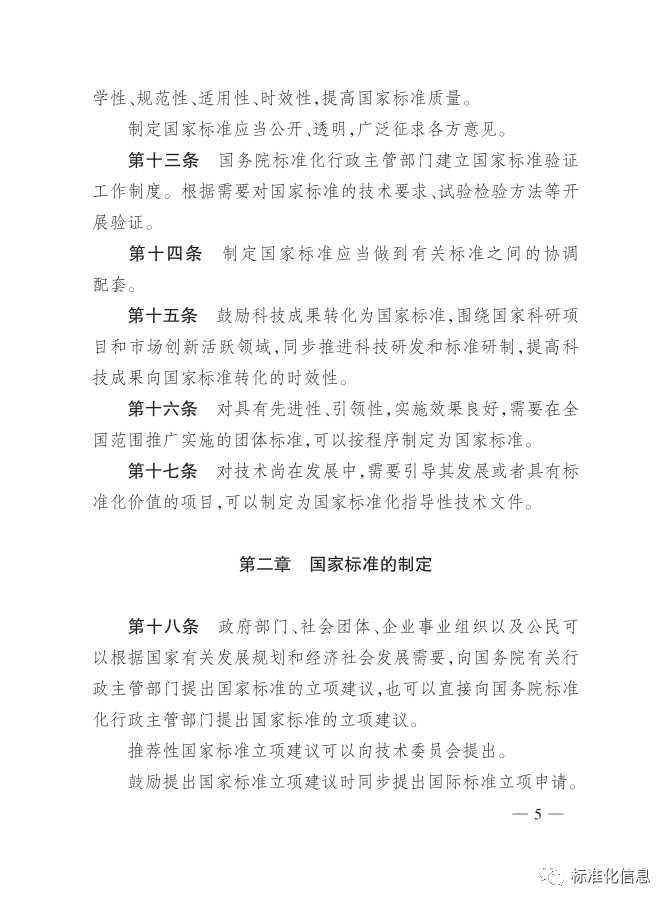
国家标准管理办法
发布日期:2022/09/21 来源:中国气协 本站有
人浏览
分享到:
上一篇 :
ISO原主席张晓刚作客央视“中国经济大讲堂” 让标准化成为高质量发展的抓手
下一篇 :
2022年实施首都标准化战略补助资金项目公布